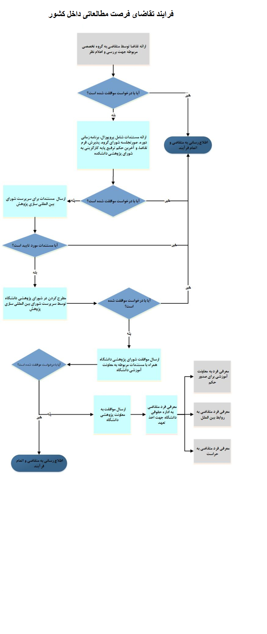
فرآیند تقاضای فرصت مطالعاتی داخل کشور فرم درخواست شرکت در دوره فرصت مطالعاتی داخل کشورفرم گزارش فرصت مطالعاتی داخل کشورفرم پیش پروپوزال دوره فرصت مطالعاتی داخل کشورچک لیست فرصت مطالعاتی داخل کشور